云顶国际8588yd(中国)有限公司
首页
|
关于我们
云顶国际8588yd简介
现任领导
机构设置
|
团队建设
团队概况
教授名录
硕博导师
团队建设
省市人才
人才招聘
|
学科科研
学科概况
学科平台
科研成果
科研团队
学术交流
|
人才培养
本科生培养
公司产品
|
教学工作
教学动态
教学成果
教学制度
专业认证
|
党群工作
理论学习
党务工作
党风廉政
支部建设
共青团工作
工会工作
关工委工作
专题教育活动
|
人才招聘
研究生招生
就业工作
|
员工工作
日常管理
学风建设
心理健康
资助育人
人武工作
员工工作
学科竞赛
|
当前位置:
首页
>>
团队建设
>>
硕博导师
>> 正文
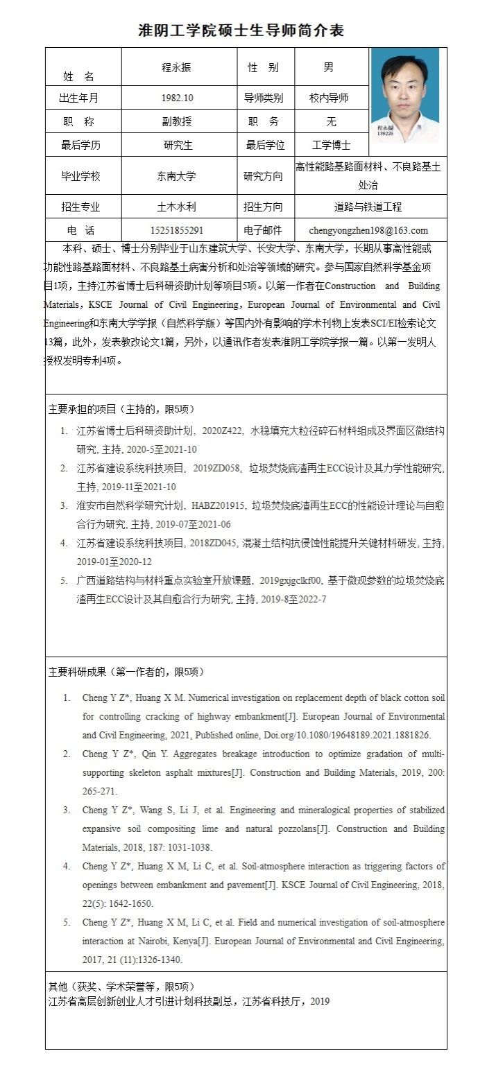
程永振
供稿:
日期:
2023年03月03日 18:36
浏览量:[]
联系电话:0517-83591148
通信地址:淮安市清江浦区北京北路89号
Copyright 云顶国际8588yd(中国)有限公司 版权所有, All Rights Reserved 苏 ICP 备:10033130号-1
淮工建工